一、行政执法主体
南华县应急管理局
二、从事行政执法工作的人员
周尧海、窦正军、张军、周国彪、和爱国、李芝洪、李成发、严敏、罗玉兴、代丽娟、窦华寿、杨玲、李光富、李发军、王跃文、邹洪斌
三、行政执法职责权限
承担非煤矿山(含尾矿库、地质勘探、采掘施工、选矿厂)、化工、危险化学品和烟花爆竹、冶金、有色、建材、机械、轻工、纺织、烟草、商贸等工矿商贸行业安全生产执法工作,依法监督检查相关行业生产经营单位贯彻落实安全生产法律法规和标准情况。按照分级、属地原则,依法监督检查相关行业生产经营单位贯彻落实安全生产法律法规和标准情况及其安全生产条件,依法查处违法行为;组织指导危险化学品登记,指导非药品类易制毒化学品生产经营监督管理工作。
四、主要行政执法依据
(一)法律
中华人民共和国行政诉讼法
中华人民共和国行政处罚法
中华人民共和国行政复议法
中华人民共和国行政许可法
中华人民共和国行政强制法
中华人民共和国安全生产法
中华人民共和国矿山安全法
(二)行政法规
矿山安全法实施条例
国务院关于特大安全事故行政责任追究的规定
安全生产许可证条例
易制毒化学品管理条例
烟花爆竹安全管理条例
危险化学品安全管理条例
生产安全事故应急条例
(三)部门规章
安全生产监督罚款管理暂行办法
非药品类易制毒化学品生产、经营许可办法
生产安全事故罚款处罚规定(试行)
安全生产违法行为行政处罚办法
安全生产事故隐患排查治理暂行规定
非煤矿矿山企业安全生产许可证实施办法
生产安全事故信息报告和处置办法
安全生产监管监察职责和行政执法责任追究的规定
冶金企业和有色金属企业安全生产规定
特种作业人员安全技术培训考核管理规定
安全生产行政处罚自由裁量适用规则(试行)
金属非金属地下矿山企业领导带班下井及监督检查暂行规定
金属非金属矿产资源地质勘探安全生产监督管理暂行规定
建设项目安全设施“三同时”监督管理办法
尾矿库安全监督管理规定
小型露天采石场安全管理与监督检查规定
危险化学品重大危险源监督管理暂行规定
危险化学品生产企业安全生产许可证实施办法
危险化学品输送管道安全管理规定
安全生产培训管理办法
危险化学品建设项目安全监督管理办法
危险化学品登记管理办法
烟花爆竹生产企业安全生产许可证实施办法
危险化学品经营许可证管理办法
安全生产监管监察部门信息公开办法
危险化学品安全使用许可证实施办法
工贸企业有限空间作业安全管理与监督暂行规定
化学品物理危险性鉴定与分类管理办法
非煤矿山外包工程安全管理暂行办法
烟花爆竹经营许可实施办法
生产安全事故应急预案管理办法
冶金企业和有色金属企业安全生产规定
烟花爆竹生产经营安全规定
五、程序
(一)现场检查
编制现场检查方案——现场检查——制作现场检查记录
|
(二)行政处罚
立案——调查取证——必要时进行听证——作出处罚决定——执行。

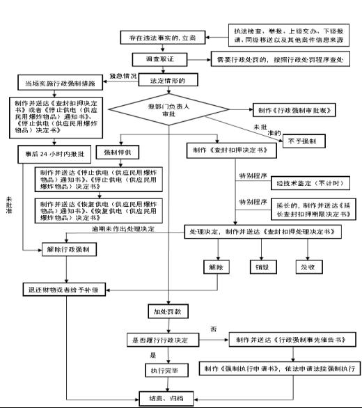
(三)行政强制

六、救济方式
公民、法人或者其他组织认为具体行政行为侵犯其合法权益的,可以依照《中华人民共和国行政复议法》《中华人民共和国行政诉讼法》的规定提出行政复议申请或者提起诉讼。
滇公网安备53232402000313号