云政发〔2021〕17号
各州、市人民政府,省直各委、办、厅、局:
为进一步深化“放管服”;改革,规范行政审批中介服务行为,打造市场化法治化国际化营商环境,省人民政府决定对行政审批中介服务事项进行清理规范,编制了《云南省人民政府决定清理规范的行政审批中介服务事项目录》、《云南省保留由申请人委托中介服务机构开展的行政审批中介服务事项目录(2021年版)》、《云南省保留由审批部门委托中介服务机构开展的技术性服务事项目录(2021年版)》,现予以公布,请结合以下要求,抓好贯彻落实。
一、规范行政审批中介服务行为
对直接取消的行政审批中介服务事项,审批部门不得再要求申请人提交有关中介服务材料;对改由申请人可按照要求自行完成的行政审批中介服务事项,审批部门要公开各类报告编制的文本格式并加强指导,不得强制或者变相强制要求申请人必须委托中介服务机构提供服务,不得以申请人提供的报告不符合文本格式要求拒绝申请人自行编制的报告;对保留由申请人委托中介服务机构开展的作为行政审批必要条件的中介服务事项,审批部门不得指定或者变相指定中介服务机构;对审批部门委托中介服务机构开展的技术性服务事项,应当通过竞争性方式选择中介服务机构,委托服务费用由审批部门承担并纳入本部门财政预算,不得转嫁给申请人承担。除法律法规另有规定外,行政机关所属事业单位、主管的社会组织及其举办的企业不得开展与本机关所负责行政审批相关的中介服务。
二、规范行政审批中介服务机构收费
对实行政府定价、政府指导价的,中介服务机构应依法依规公开收费依据和收费标准;对实行市场调节价收费的,中介服务机构应结合市场行情合理定价,有序参与市场竞争。严禁通过分解收费项目、重复收取费用、扩大收费范围、减少服务内容等变相提高收费标准,严禁相互串通、操纵中介服务市场价格。加强对中介服务机构收费检查,严格查处审批部门将其自身应承担的技术服务费用转嫁给企业、中介服务机构不按照规定明码标价以及乱收费、变相涨价等行为。
三、加强行政审批中介服务机构监管
各行业主管部门要制定完善中介服务规范和标准,推动中介服务机构公开服务条件、流程、时限和收费标准,提高服务质量。推进“双随机、一公开”监管,重点加强对会计审计、检验检测、安全评价等领域的监管。推进信用监管,建立中介服务机构“异常名录”和“严重违法失信名单”。严格查处提供虚假证明、出具虚假报告、谋取不正当利益、扰乱市场秩序等违规行为。
四、规范行政审批中介服务目录管理
实行行政审批中介服务事项目录管理,并适时调整,明确事项名称、设定依据、收费性质、结果要件等,凡是未列入目录的中介服务事项,一律不得作为行政审批的受理条件。对目录中明确必须由具备相应资质资格的中介服务机构承担的中介服务事项,有关部门应及时公布本部门中介服务事项有关中介服务机构资质要求及资质取得方式等信息。各地各部门应当在本地本部门政府网站、同级政务服务大厅(窗口)公布行政审批中介服务事项目录,接受社会监督。
各地各部门要严格按照行政审批中介服务事项目录,对行政审批涉及的中介服务事项进行全面清理规范,破除利益关联,坚决整治“红顶中介”。
附件:
1.云南省人民政府决定清理规范的行政审批中介服务事项目录
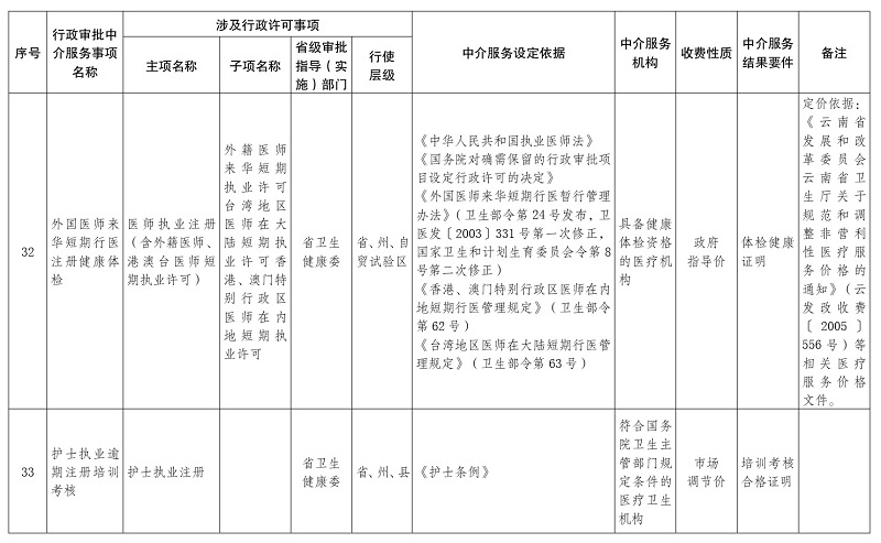
2.云南省保留由申请人委托中介服务机构开展的行政审批中介服务事项目录(2021年版)
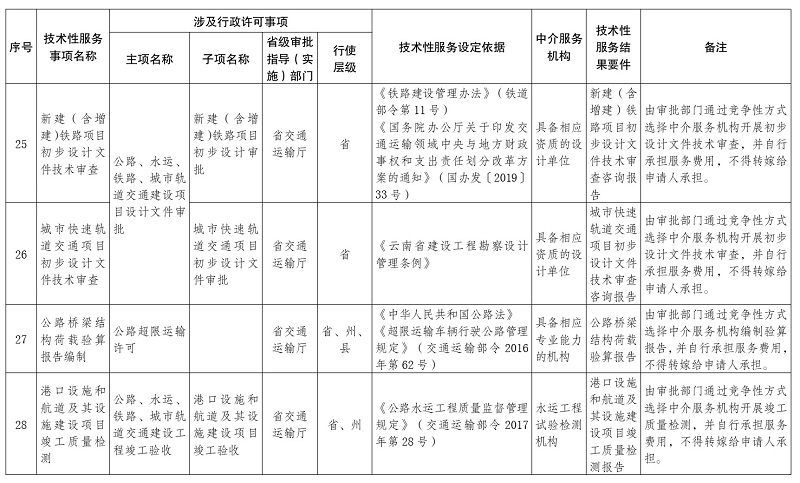
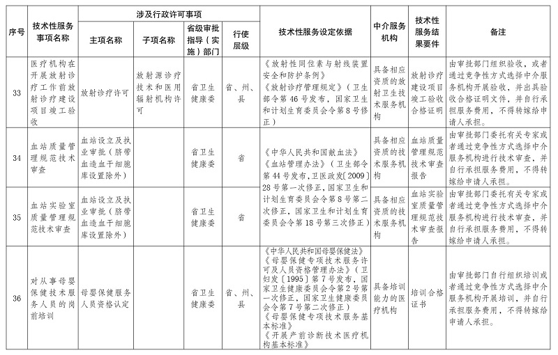
3.云南省保留由审批部门委托中介服务机构开展的技术性服务事项目录(2021年版)
云南省人民政府
2021年8月16日
附件1












附件2























附件3




















滇公网安备53232402000313号